市政府门户网站
|
关怀版
|
无障碍浏览
|
用户空间
|
@国务院 我来说
景德镇市人民政府外事办公室
首 页
政务资讯
政府信息公开
政务服务
政民互动
专题专栏
当前位置:
首页
>
政务公开
>
法定主动公开内容
>
部门预决算
公开方式:
主动公开
有效期:
长期有效
公开时限:
长期公开
公开范围:
面向全社会
信息索取号:
MB1561379/2024-03894
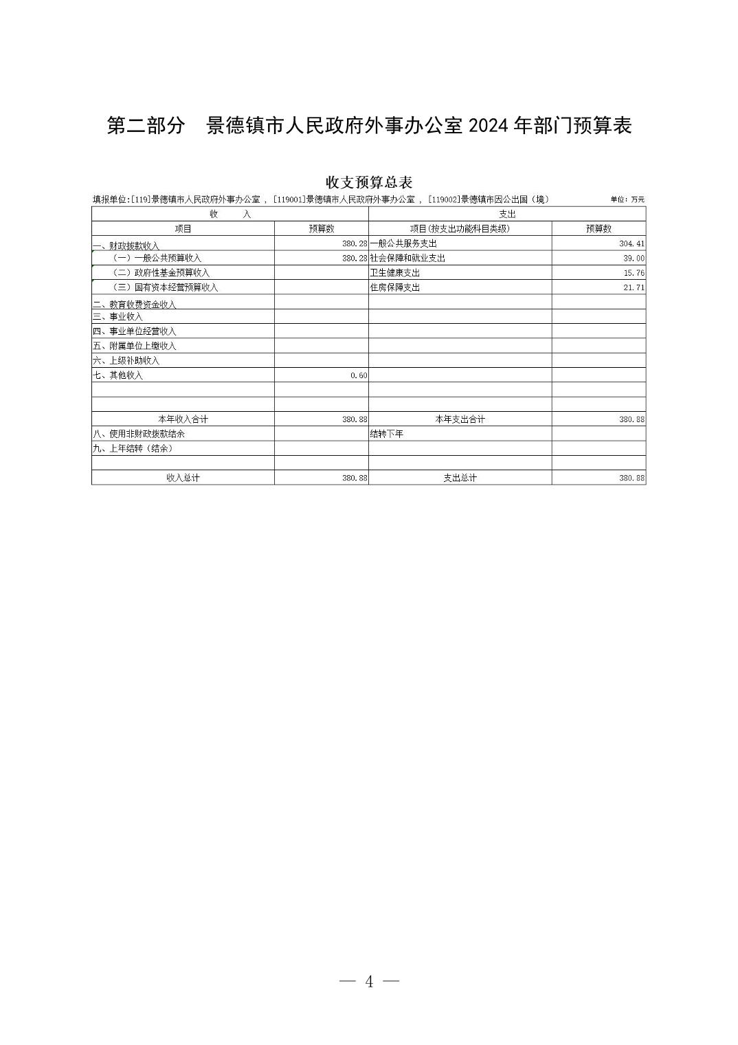
景德镇市人民政府外事办公室2024年部门预算
发布时间:2024-02-26 10:17
访问量:
相关文档:
相关附件:
950812
景德镇市人民政府外事办公室2024年部门预算
20
2024-02-26
602
部门预决算